一、关于必须招标项目范围的演进
1.2000年1月,《中华人民共和国招标投标法》(以下简称“《招标投标法》”)正式施行,并于2017年12月27日进行修订。作为招投标活动的基本法律依据,该法第三条规定了必须招标的范围,“在中华人民共和国境内进行下列工程建设项目包括项目的勘察、设计、施工、监理以及与工程建设有关的重要设备、材料等的采购,必须进行招标:(一)大型基础设施、公用事业等关系社会公共利益、公众安全的项目;(二)全部或者部分使用国有资金投资或者国家融资的项目。(三)使用国际组织或者外国政府贷款、援助资金的项目。前款所列项目的具体范围和规模标准,由国务院发展计划部门会同国务院有关部门制订,报国务院批准。法律或者国务院对必须进行招标的其他项目的范围有规定的,依照其规定”。
2.2000年5月1日,原国家发展计划委员会经国务院批准,发布并施行《工程建设项目招标范围和规模标准规定》(以下简称“旧规”),明确了“关系社会公共利益、公众安全的基础设施项目、公用事业项目”的范围和必须招标的建设工程相关合同金额范围,对《招标投标法》第三条的规定作出进一步规范,确定了必须进行招标的工程建设项目的具体范围和规模标准。
3.2014年7月1日,住房和城乡建设部发布《关于推进建筑业发展和改革的若干意见》,该意见提出要改革招标投标监管方式,调整非国有资金投资项目发包方式,试行非国有资金投资项目建设单位自主决定是否进行招标发包。此项意见对于非国有资金投资项目是否必须经过招投标程序带来了一定范围的自主权,但该意见属于政策性文件,无法作为判断合同效力的法律依据。
4.2017年2月21日,国务院办公厅发布并施行《关于促进建筑业持续健康发展的意见》,该意见指出,为贯彻落实《中共中央国务院关于进一步加强城市规划建设管理工作的若干意见》,进一步深化建筑业“放管服”改革,加快产业升级,促进建筑业持续健康发展,要完善招标投标制度,加快修订《工程建设项目招标范围和规模标准规定》,缩小并严格界定必须进行招标的工程建设项目范围,放宽有关规模标准,防止工程建设项目实行招标“一刀切”。在民间投资的房屋建筑工程中,探索由建设单位自主决定发包方式。将依法必须招标的工程建设项目纳入统一的公共资源交易平台,遵循公平、公正、公开和诚信的原则,规范招标投标行为。该意见仍属于政策性文件,不具备作为判定合同效力的作用,但该意见的发布,表明了相关主管部门对于缩小“必须招投标的项目范围”的修订趋势。
5.2018年3月27日,国家发展改革委员会经国务院批准,颁布《必须招标的工程项目规定》(以下简称“新规”),并于2018年6月1日起施行,自该规定施行之日起,原《工程建设项目招标范围和规模标准规定》同时废止。该规定提高了必须招标项目合同的起点金额,将“必须招标项目”的范围大大缩小。
6.2018年6月6日,国家发展改革委员会经国务院批准,颁布并施行《必须招标的基础设施和公用事业项目范围规定》,对《必须招标的工程项目规定》作出进一步规范,明确了必须招标的项目范围。
至此,《必须招标的工程项目规定》和《必须招标的基础设施和公用事业项目范围规定》完全替代了原《工程建设项目招标范围和规模标准规定》,成为理解适用《招标投标法》第三条的最新规定,也对施行前的建设工程施工合同的效力评判产生极大影响。
二、新规是否具有溯及力的裁判观点分析
经检索关键词“必须招标的工程项目规定”、“效力”,并归类分析相关判决案例,对于2018年6月1日施行的《必须招标的工程项目规定》是否能够溯及既往、能否作为判断建设工程施工合同违反强制性规定的法律依据,从相关裁判案例来看,目前仍没有统一的、明确的适用标准。
简要归纳各法院作出不同裁判结果如下:
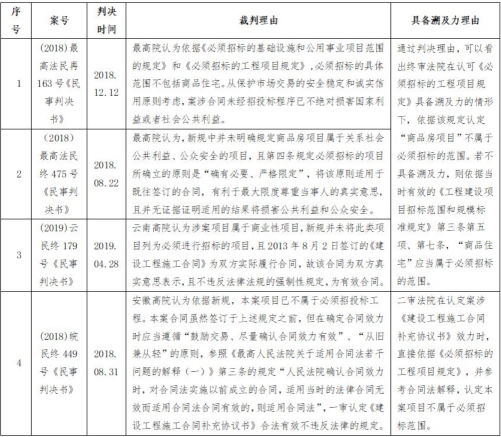
1、裁判观点认为具有溯及力

2、裁判观点认为不具有溯及力

3、《必须招标的工程项目规定》公布后至施行之前过渡期间的溯及力

通过以上案例发现,在《必须招标的工程项目规定》发布后至施行前,最高院在对于建设工程施工合同效力的认定适用的法律法规仍是《招标投标法》和原《工程建设项目招标范围和规模标准规定》,此时,新规并不具有溯及力;在新规自2018年6月1日正式施行后,最高院采取了较为审慎的态度,虽然没有直接作为法律依据进行溯及适用,但根据个案的具体情况,结合新规的修订背景、政府改革的趋势等进行说理,对不属于新规规定的必须招标的建设工程施工合同效力予以认可。
(1)在“中建三局第一建设工程有限责任公司、中建三局第一建设工程有限责任公司广西分公司建设工程施工合同纠纷再审民事判决书【(2018)最高法民再163号】”中,最高院首先根据《中华人民共和国招标投标法》第三条及原《工程建设项目招标范围和规模标准规定》第三条第五项的规定,认为商品住宅属于必须进行招标的关系社会公共利益、公众安全的项目,但并没有直接因此认为案涉合同未经招标属于无效。而是对于案涉合同未经公开招投标程序的责任进行说理,该案的特殊性在于,案涉项目已获得南宁市发改委明确批复意见“由项目法人自主决定项目工程是否招投标以及选择何种招标方式”,因而案涉《建设工程施工合同》虽然未经公开招投标程序而签订,但不可简单归责于发包方,与当地行政主管机构的行政行为也存在直接关系。在该种特殊情形之下,最高院进一步说明2018年6月1日施行的《必须招标的工程项目规定》和2018年6月6日施行的《必须招标的基础设施和公用事业项目范围的规定》中规定了商品住宅不属于必须招标的范围。此时从维护市场交易安全稳定原则考虑,认定案涉合同有效。
(2)在“海天建设集团有限公司和云南金丰谷置业有限公司建设工程施工合同纠纷二审民事判决书【(2018)最高法民终475号】”中,最高院首先根据“法无禁止即可为”原则,反向论证涉案合同不属于《招标投标法》第三条规定的必须招标的范围,其后才补充说明在《必须招标的工程项目规定》中,必须招标的范围由国家发改委会同有关部门按照“确有必要、严格限定”的原则制定,没有明确规定商品房项目属于必须招标的范围。最高院在该案中溯及适用《必须招标的工程项目规定》并不是作为主要法律依据,只是对《招标投标法》的进一步说理。同时,最高院认为在没有证据证明适用的结果将损害公共利益和公众安全的情形下,认定《建设工程施工合同》有效更有利于尊重当事人真实意思。
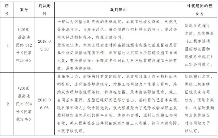
(3)在新规颁布后至施行前的过渡期内,最高院对合同效力认定仍适用原《工程建设项目招标范围和规模标准规定》
在最高院于2018年5月30日作出的新疆金晖兆丰能源股份有限公司、河北省第四建筑工程有限公司建设工程施工合同纠纷二审民事判决书【(2018)最高法民终342号】时,《必须招标的工程项目规定》虽经国家发展改革委于2018年3月30日印发,但尚未生效。因此,在对于案涉建设工程施工合同效力的认定上,最高院认为应适用《工程建设项目招标范围和规模标准规定》,认定案涉合同属于必须招标而未招标的无效合同。
最高院于2018年6月6日作出大连永和圣地建设集团有限公司、沈阳永来房地产有限公司建设工程施工合同纠纷再审审查与审判监督民事裁定书【(2018)最高法民申394号】时,《必须招标的工程项目规定》已于2018年6月1日正式施行,但是最高院并未适用该新规对案涉合同效力进行评判。在该裁定书中,对于案涉合同效力,最高院首先依据《招标投标法》和《工程建设项目招标范围和规模标准规定》认定案涉项目属于应当招标的项目,案涉合同未经招投标程序,违反了国务院批准的部委规章规定,对施工合同效力产生重大影响。但是,最高院并没有直接认定该合同“无效”,而是另行说明对违规签约行为,双方当事人均存在过错责任。通过对《必须招标的工程项目规定》发布的背景和规范招标范围相关的政策改革趋势,结合当事人签约的意思表示、合同目的实现情况等,综合认定案涉合同属于有效合同。
综合上述案例,可以看出在《必须招标的工程项目规定》正式施行之前的过渡期内,即使该新规已经公布,仍不能直接具备溯及力,作为对建设工程施工合同效力的认定的法律依据。同时,对于新规施行之后的案涉合同效力争议,最高院并未直接溯及适用新规,而是综合个案具体情形,论证当时无效的违约责任划分及新规的出台背景、建筑工程招标范围的改革趋势等,对该等合同效力予以认可。
三、律师观点
结合上述案例分析,笔者认为,原则上《必须招标的工程项目规定》并不当然具有溯及力,不应作为认定2018年6月1日之前签订的建设工程施工合同效力的依据,但不排除特定情况下对个案进行溯及适用。
1.若新规具有溯及力则违反法不溯及既往的法律适用原则
《立法法》第九十三条确立了法不溯及既往这一原则,“法律、行政法规、地方性法规、自治条例和单行条例、规章不溯及既往,但为了更好地保护公民、法人和其他组织的权利和利益而作的特别规定除外”。法不溯及既往原则的基本出发点是法的相对稳定性属性。在法的相对稳定性基础上,法才可以作为社会规范反复应用。也正是基于这一属性,在适用法律之时,当事人才可以选择适用的法律,并产生对民事法律行为的合理预期。
在《必须招标的工程项目规定》施行之前,建设工程施工合同的双方当事人对于工程项目是否必须招投标的认知主要来源于《中华人民共和国招标投标法》和《工程建设项目招标范围和规模标准规定》。基于上述认知,对于届时的法律法规规定的必须进行招投标程序的工程项目而未经投标程序签订的施工合同,其已经违反了当时的强制性规定而导致合同归于无效。若对于届时法律法规规定的必须招标的工程项目,在《必须招标的工程项目规定》施行之后,已不属于必须招标的范围的,不应直接溯及适用《必须招标的工程项目规定》,根据诚实信用原则,应当适用当时有效的法律法规。在个案中,为了平衡当事人利益,维护交易的公平、稳定,综合考虑双方真实意思表示、合同履行情况及合同目的实现程度,也可以溯及适用《必须招标的工程项目规定》。
2.特定情况下新规可以溯及既往
《立法法》第九十三条在法不溯及既往原则之外也提供了兜底条款,即“但为了更好地保护公民、法人和其他组织的权利和利益而作的特别规定除外”。在这一条款之下,《必须招标的工程项目规定》可以理解为是《招标投标法》第三条具体条款的特别规定。另外,根据《最高人民法院关于适用《中华人民共和国合同法》若干问题的解释(一)》第三条:“人民法院确认合同效力时,对合同法实施以前成立的合同,适用当时的法律合同无效而适用合同法合同有效的,则适用合同法”的司法解释精神,在个案中为了维护利益平衡和保护市场交易的稳定,也可以适用《必须招标的工程项目规定》。
但是,根据举证原则,当事人不管是证明“有损社会公共利益、国家利益”还是证明“不会损害其他人利益、社会利益、国家利益”均存在较大难度,因此在关于《必须招标的工程项目规定》是否具备溯及力的案例中,大多未援引兜底条款,更多的是作为一种补充说理。
四、结语
目前各地法院对是否可以溯及适用新规的裁判观点存在截然相反的规定,甚至同一法院前后判决结果迥异。笔者认为,在法不溯及既往的原则之下,只有为了维护交易的稳定和平衡当事人利益,才应溯及适用《必须招标的工程项目规定》。但是,鉴于最高院的权威性,结合其相关案件裁判观点,在建设工程施工合同效力认定方面,溯及适用新规将会逐渐成为司法裁判的趋势。